CICE Output for b.e11.B1850C5CN.f19_g16.0850cntl.001


Hemisphere time series.
Time Series of Ice Volume, Snow Volume and Ice Area NH SH
Monthly Means plot plot
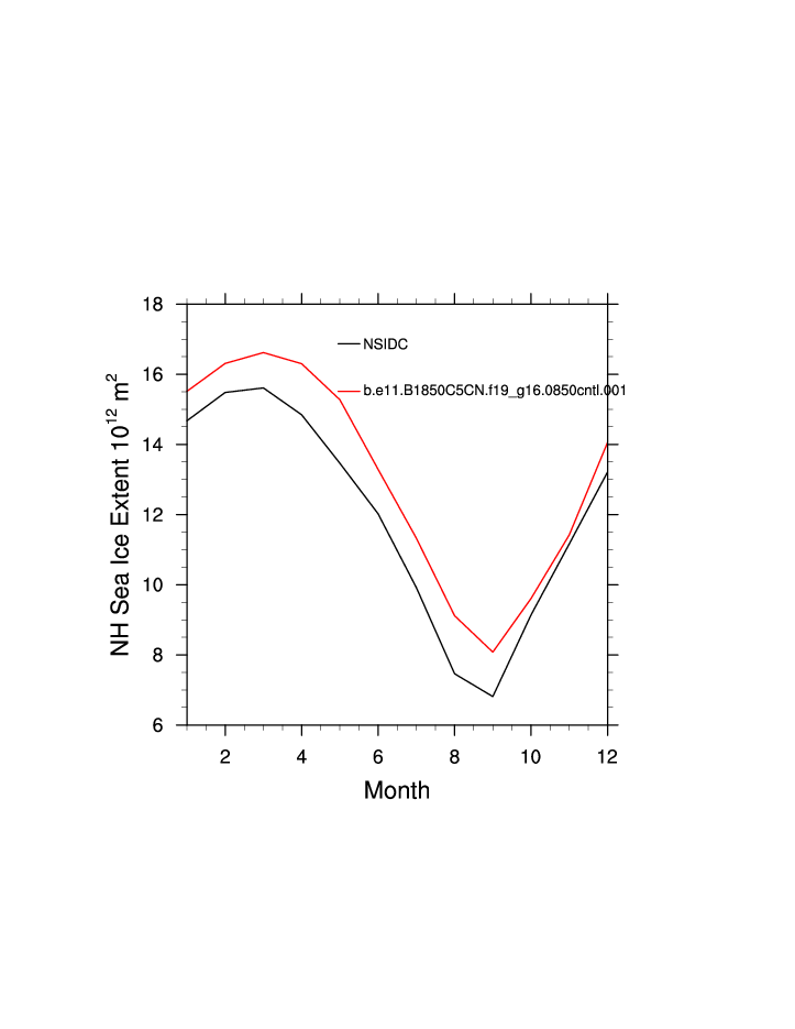
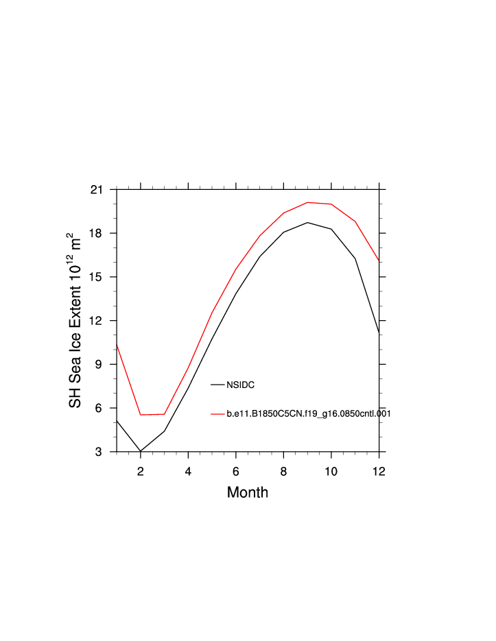
Climatological Monthly Mean Extent vs Obs plot plot
Annual and Seasonal Means JFM AMJ JAS OND ANN JFM AMJ JAS OND ANN
Annual and Seasonal Anomalies JFM AMJ JAS OND ANN JFM AMJ JAS OND ANN