CICE Output for b1850.f19_g17.validation_nuopc.002


Hemisphere time series.
Time Series of Ice Volume, Snow Volume and Ice Area NH SH
Monthly Means ---- ----
Monthly Mean Ice Volume vs. PIOMAS (20thC) ---- ----
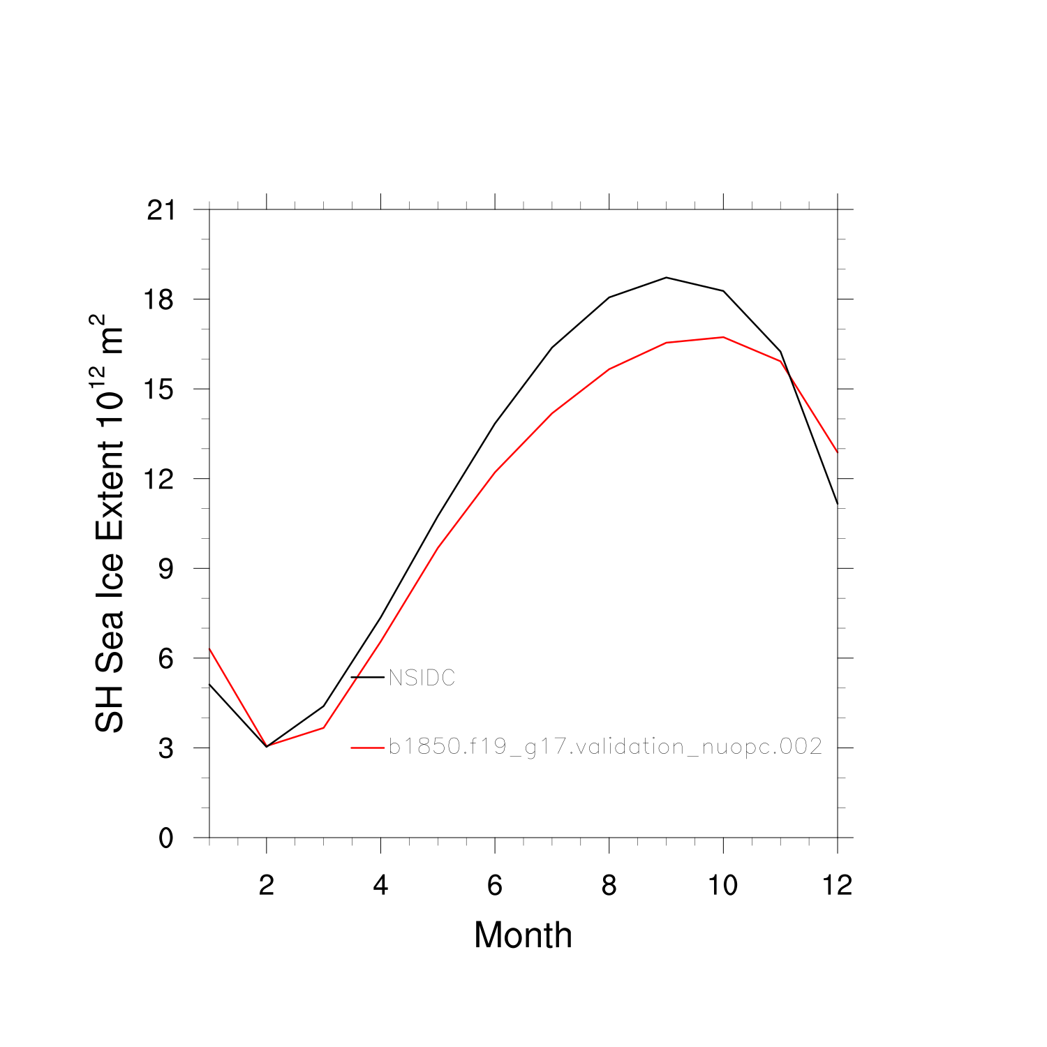
Climatological Monthly Mean Extent vs Obs plot plot
Annual and Seasonal Means JFM AMJ JAS OND ANN JFM AMJ JAS OND ANN
Annual and Seasonal Means vs. LENS members (20thC) ---- ---- ---- ---- ---- ---- ---- ---- ---- ----
Annual and Seasonal Ice Volume vs. PIOMAS (20thC) ---- ---- ---- ---- ---- ---- ---- ---- ---- ----
Annual and Seasonal Anomalies JFM AMJ JAS OND ANN JFM AMJ JAS OND ANN

Plots Created
Fri May 21 15:05:13 2021