CICE Output for bg.e21.B1850.f09_g17.LIGtransient_125.0ka.002


Regional Time Series
NH Regional Time Series
Ice Volume, Snow Volume and Ice Area
NH Regions SH Regional Time Series
Ice Volume, Snow Volume and Ice Area
SH Regions
Labrador Sea: map Weddell Sea: map
Monthly Means plot Monthly Means plot
Climatological Monthly Mean Extent vs Obs plot Climatological Monthly Mean Extent vs Obs plot
Annual and Seasonal Means JFM AMJ JAS OND ANN Annual and Seasonal Means JFM AMJ JAS OND ANN
Annual and Seasonal Anomalies JFM AMJ JAS OND ANN Annual and Seasonal Anomalies JFM AMJ JAS OND ANN
Greenland Sea: map Ross Sea: map
Monthly Means plot Monthly Means plot
Climatological Monthly Mean Extent vs Obs plot Climatological Monthly Mean Extent vs Obs plot
Annual and Seasonal Means JFM AMJ JAS OND ANN Annual and Seasonal Means JFM AMJ JAS OND ANN
Annual and Seasonal Anomalies JFM AMJ JAS OND ANN Annual and Seasonal Anomalies JFM AMJ JAS OND ANN
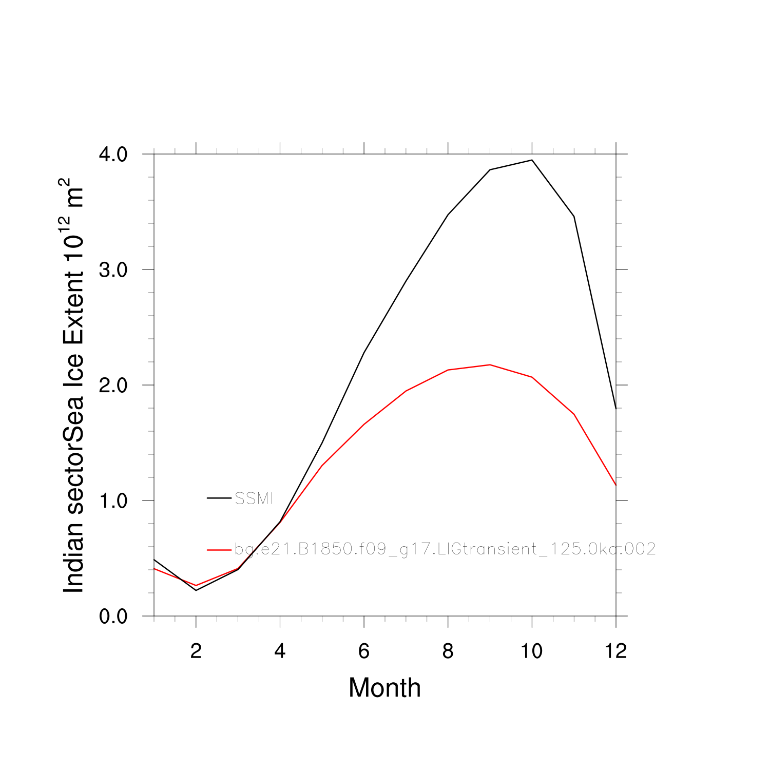
Kara and Barents Sea: map Indian Sector: map
Monthly Means plot Monthly Means plot
Climatological Monthly Mean Extent vs Obs plot Climatological Monthly Mean Extent vs Obs plot
Annual and Seasonal Means JFM AMJ JAS OND ANN Annual and Seasonal Means JFM AMJ JAS OND ANN
Annual and Seasonal Anomalies JFM AMJ JAS OND ANN Annual and Seasonal Anomalies JFM AMJ JAS OND ANN
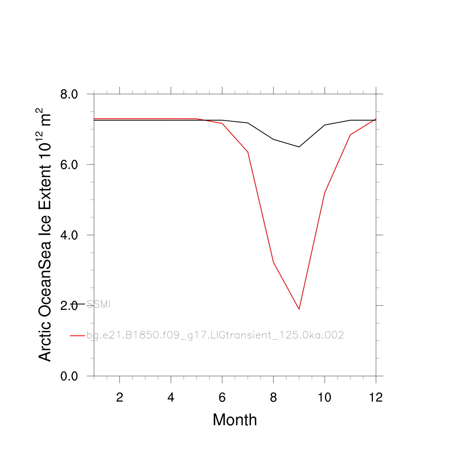
Arctic Ocean: map Pacific Sector: map
Monthly Means plot Monthly Means plot
Climatological Monthly Mean Extent vs Obs plot Climatological Monthly Mean Extent vs Obs plot
Annual and Seasonal Means JFM AMJ JAS OND ANN Annual and Seasonal Means JFM AMJ JAS OND ANN
Annual and Seasonal Anomalies JFM AMJ JAS OND ANN Annual and Seasonal Anomalies JFM AMJ JAS OND ANN
Siberian Sector: map Bellingshausen-Amundsen Sea: map
Monthly Means plot Monthly Means plot
Climatological Monthly Mean Extent vs Obs plot Climatological Monthly Mean Extent vs Obs plot
Annual and Seasonal Means JFM AMJ JAS OND ANN Annual and Seasonal Means JFM AMJ JAS OND ANN
Annual and Seasonal Anomalies JFM AMJ JAS OND ANN Annual and Seasonal Anomalies JFM AMJ JAS OND ANN
Beaufort Sea: map
Monthly Means plot
Climatological Monthly Mean Extent vs Obs plot
Annual and Seasonal Means JFM AMJ JAS OND ANN
Annual and Seasonal Anomalies JFM AMJ JAS OND ANN
Central Arctic Ocean: map
Monthly Means plot
Climatological Monthly Mean Extent vs Obs plot
Annual and Seasonal Means JFM AMJ JAS OND ANN
Annual and Seasonal Anomalies JFM AMJ JAS OND ANN
Bering Sea: map
Monthly Means plot
Climatological Monthly Mean Extent vs Obs plot
Annual and Seasonal Means JFM AMJ JAS OND ANN
Annual and Seasonal Anomalies JFM AMJ JAS OND ANN
Sea of Okhotsk: map
Monthly Means plot
Climatological Monthly Mean Extent vs Obs plot
Annual and Seasonal Means JFM AMJ JAS OND ANN
Annual and Seasonal Anomalies JFM AMJ JAS OND ANN
Canadian Archipelago: map
Monthly Means plot
Climatological Monthly Mean Extent vs Obs plot
Annual and Seasonal Means JFM AMJ JAS OND ANN
Annual and Seasonal Anomalies JFM AMJ JAS OND ANN
Hudson Bay: map
Monthly Means plot
Climatological Monthly Mean Extent vs Obs plot
Annual and Seasonal Means JFM AMJ JAS OND ANN
Annual and Seasonal Anomalies JFM AMJ JAS OND ANN

Plots Created
Fri Sep 24 15:36:08 2021